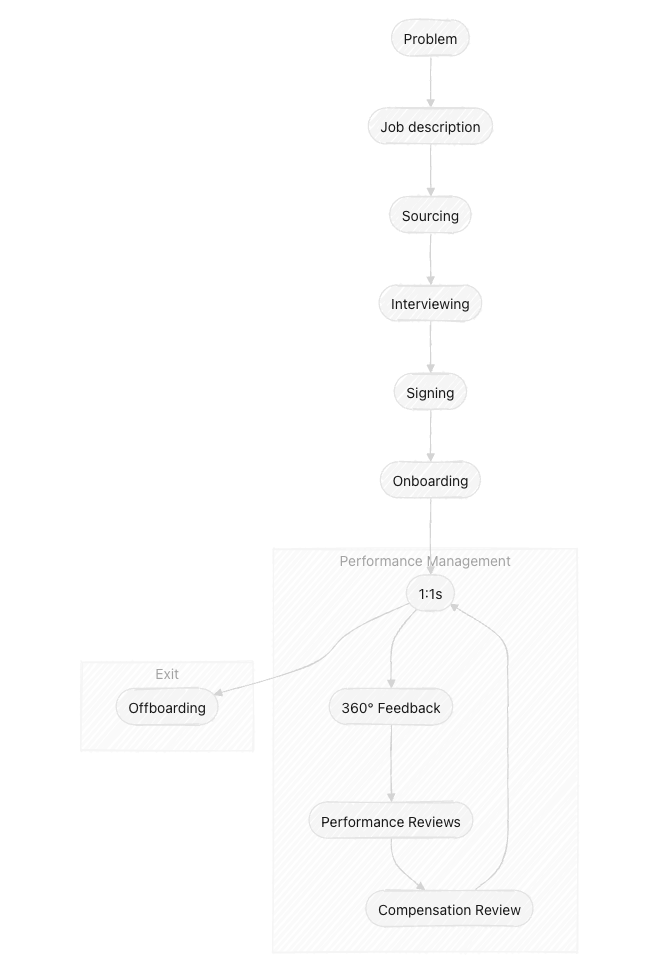
One important part of engineering management is understanding the employee lifecycle.
The usual approiach here is, that you as the company have a problem to solve. So you write down one or multiple profiles that can solve it. You find candidates (Sourcing), evaluate matches against the profile (Interviewing), give them context on the problem (Onboarding), and monitor their performance.
As a engineering manager you contribute to each of these steps, but the most time you spend is on managing the performance.

Books, articles, and other content you find along the way can be a bit confusing at times. What I found helpful is to understand that the majority of the time you will spend can be categorized into managing performance.
So terms like "ensuring project execution", "work life balance", "fostering technical excellence", and "aligning engineering efforts with organizational goals", all come down to ensuring the performance as well.
Understanding each step of the employee lifecycle was crucial to me to understand the job of an engineering manager, most importantly that the most time you will spend is on managing performance.